
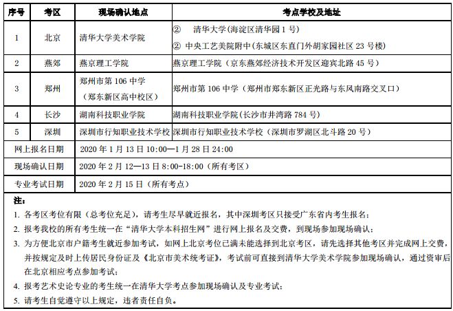
一、报考条件 1.符合下列条件的人员,可以申请报考: ⑴ 遵守中华人民共和国宪法和法律; ⑵ 高级中等教育学校毕业或具有同等学力; ⑶ 身体健康,符合《清华大学本科招生体检标准》且无色盲; ⑷ 省级美术统考合格(艺术史论专业依据各省相关文件要求执行)。 2.具有下列情况之一者,不得报考: ⑴ 具有高等学历教育资格的高等学校的在校生或已被高等学校录取并保留资格的学生; ⑵ 高级中等教育学校的非应届毕业的在校生(即高一、高二学生); ⑶ 在高级中等教育阶段非应届毕业年份以弄虚作假手段报名并违规参加普通高校招生考试(包括全国统考、省级统考和高校单独组织的招生考试)的应届毕业生; ⑷ 因违反国家教育考试规定,被给予暂停参加高校招生考试处理且在停考期内的人员; ⑸ 因触犯刑律已被有关部门采取强制措施或正在服刑者。 特别提示: 此简章仅适用于参加2020年全国普通高等学校考试的学生。 二、报考规定 1.专业考试考点及网上报名、现场确认时间: 2.报名办法:全部实行网上报名、网上交费、现场确认的方式。不接受现场报名及现场交费。 (1)网上报名及网上交费 第一步:登录“清华大学本科招生网”(http://join-tsinghua.edu.cn),点击导航条上的“网上报名-中国(境内)学生”,进入“本科招生报名系统”页面,进行注册; 第二步:注册成功后,使用用户名和密码登陆报名系统,点击美术学院“申请报名”,填写个人基本信息,填写基本信息过程中需上传本人近期一寸免冠彩色证件电子照片、居民身份证正反面彩色电子照片及《省美术统考合格证》电子照片(无合格证可上传报考证); 第三步:填写申请信息,选择报考专业及专业方向,填写省份、省考生号、毕业中学等信息; 第四步:选择考区; 第五步:网上交费,校考费金额160元,使用微信或支付宝完成交费; 第六步:打印《报名信息登记表》。 注: ①网上报名系统限制每个居民身份证号仅能注册一次,请考生准确填写本人居民身份证号码,并务必记住用户名及密码。如密码遗失可点击“忘记账号/密码”,按照系统提示操作即可从已注册的邮箱中收到新的密码,请务必填写有效邮箱。 ②个人近期一寸彩色免冠照应为jpg格式、白色背景,照片大小不超过30K。不要强行修改图片后缀,否则照片将无法打印。 ③考生上传的居民身份证及省美术统考合格证或报考证照片应为jpg格式,每张照片大小不超过200k。 ④若在填写基本信息时未上传省美术统考合格证,需要在打印报名表之后将统考合格证复印件粘贴在报名表中指定位置。 ⑤考生未完成网上交费的不具有考试资格。网上交费成功后,无论参加考试与否,校考费均不予退还。 (2)现场确认 考生完成网上报名及网上交费方能参加现场确认,未参加现场确认者视为自动放弃。 考生到网上报名选定的考区的现场确认地点办理报名资格审核,核对照片、居民身份证原件及省美术统考合格证原件。审核通过者领取我校《专业考试准考证》。要求考生必须本人到场,不允许代办。居民身份证件要求统一使用二代居民身份证,未办理二代居民身份证的考生需提前到当地公安部门办理。 交验的报名材料如下: ① 打印的《报名信息登记表》(A4纸打印); ②二代居民身份证原件; ③2020年省美术统考合格证或报考证原件(如未上传则需将复印件粘贴在报名表指定位置); 注:报名系统关闭前,考生可上网自行修改报名信息,最终上交的《报名信息登记表》要与系统中填写的信息一致,并对报考材料的准确性及合法性承担责任。如有虚假,一经查出立即取消报名资格。 三、招生专业、招生人数及考试科目 四、专业考试 1.考试科目及安排 2. 考试要旨 素描:旨在测试考生对造型的审美感受、观察方法、理解能力和艺术表现能力。 色彩:旨在测试考生对色彩基本知识的掌握程度、色彩感觉的敏锐程度、色彩关系的把握和艺术表现能力。 速写:旨在测试考生对所表现对象的观察、概括和表达能力。 文化测试:旨在测试考生中学阶段所学数学、语文、外语知识的掌握。 作品评析:旨在考察学生的写作能力以及对艺术作品的分析和鉴赏能力。 3. 专业合格线划定办法 设计学类及美术学类,以总成绩排序分别划定北京、其他省两条专业合格线;艺术史论专业,以总成绩排序划定全国专业合格线(其中一个省合格人数如超过该省录取人数上限的4倍则单独划线)。以上各专业合格证发放数量不超过相应招生计划数的4倍。各省另有规定的按照各省相关文件执行。 4. 考生凭我校《专业考试准考证》及本人二代居民身份证原件参加考试,两证不全者,不得参加考试。 对于在校考中认定违规的考生,将依照《国家教育考试违规处理办法》(教育部第33号令)和《中华人民共和国刑法修正案(九)》严肃处理,并将处理结果报考生所在省考试院,将违规行为记入考生高考诚信电子档案。涉嫌犯罪的,将移交司法机关处理。 5. 为保证考试公平、防止考生替考等违纪行为,专业考试时将采取以下措施: (1)使用专业防伪纸制作《专业考试准考证》; (2)在试卷指定位置填写姓名及准考证号,粘贴试卷条形码; (3)考试过程中使用身份证识别器检查考生居民身份证;④考试过程中给考生摄像。 6. 专业考试结束后,各考区所有试卷全部运回,为保证评阅的公平公正,评判前所有试卷密封、考区打乱,分专业、科目进行多轮评判。考生成绩与考区、考区人数及入围比例均无关。学校及学院纪检部门将全程监督评卷工作。 7. 对于报考设计学类及美术学类的考生,专业单科成绩前3名,给予5分加分(可累计,不超过满分值),并计入专业课总成绩。 8. 2020年4月中旬,考生可登录清华大学本科招生网(http://join-tsinghua.edu.cn),查询个人专业成绩。专业考试合格考生,可网上自行打印《专业课考试合格证》。 9. 对于成绩有异议的考生,成绩公布后五个工作日内可提出成绩复议申请,填写《成绩复议申请表》,学校将按照相关程序进行成绩复核。 五、 填报志愿及高考文化课要求 1. 报考我院的考生均需获得我院《专业课考试合格证》且省级美术统考合格(艺术史论专业依据各省相关文件要求执行)方可填报我校志愿。高考填报专业须与《专业课考试合格证》中注明的招生专业一致(兼报其他专业无效),报考类别为艺术类,填报时请选择清华大学艺术类招生专业所在的批次(提前批或艺术类本科一批等)。 2. 报考我院的考生均须参加普通高校招生全国统一考试(高考)。报考艺术史论专业的考生,高考文化课科目及满分值须与所在省文史类考生一致(不分文理的省份除外),其中江苏省考生要求5门必修科目测试成绩全部合格,两门选测科目一科为历史,另一科可在政治、地理、化学、生物中任选一科,2门选修科目等级均要求达到A;浙江省、上海市、北京市、天津市、山东省、海南省选考必选科目为历史。报考设计学类及美术学类专业的考生,高考文化课科目不做特别要求,按照所在省教育考试院要求执行,其中江苏省7门必修科目测试成绩须全部合格。 3. 我校在调档时,对于各省(区、市)招生主管部门给予考生的政策性加分按照我校本科招生章程执行。 4. 高考文化课外语语种不限。 六、政治思想品德考察与体检 按考生高考报名所在省高校招生管理部门规定办理。 七、录取原则 1.在思想政治品德考核和身体健康状况检查均符合标准、专业课校考且省级美术专业统考合格(艺术史论专业依据各省相关文件要求执行)的情况下,我院将根据考生文化课、专业课考试成绩,按下列办法择优录取。 (1)设计学类 语文、外语单科成绩达到我院规定的最低分数线,按照综合成绩(文理科统一划线)从高到低顺序录取(综合成绩相同且计划余额不足时,则依次按照专业课总分、素描、色彩、速写分数择优录取)。 (2)美术学类 语文、外语单科成绩达到我院规定的最低分数线,文化课相对成绩达到75(文理科统一划线),再按照专业课成绩从高到低顺序录取(专业课成绩相同且计划余额不足时,则依次按照文化课相对成绩择优录取)。 (3)艺术史论专业 按照文化课相对成绩排序,从高到低顺序录取(文化课相对成绩相同且计划余额不足时,则依次按照校考总成绩择优录取)。 注: ① 艺术类与普通文理类文化课满分值不同的省份,省本科(文/理)一批线按照相应比例折算(四舍五入取整数)。 ② 合并一二本科批次的省份一批线参照各省相应的自主招生控制分数线执行,各省另有规定的另行公布。 ③ 专业课折算成绩(专业课成绩÷专业入围线×100)、文化课相对成绩均四舍五入保留到小数点后两位。 2.关于设计学类及美术学类单科成绩规定 报考设计学类的考生,语文和外语成绩均要求不低于90分(150分制);报考美术学类的考生,语文成绩要求不低于80分(150分制)、外语成绩要求不低于70分(150分制)。特别的,单科成绩不过线且单科分差不超过5分的考生也可以报考,但须从文化课总成绩中减去一定分数后再参与排序,单科成绩每相差1分,文化课成绩(750分制)减去5分,以此类推,文化课成绩最多减50分。最终综合成绩及文化课成绩仍在录取线之上的予以录取。 注:单科满分值不为150分制或文化课满分值不为750分制的省份,相应的单科线及文化课成绩所减分数按相应比例折算。 3.各省录取比例 (1)设计学类及美术学类:北京市录取人数占各专业全国招生计划的15%,即设计学类录取26人、美术学类录取8人;其他省录取人数占各专业全国招生计划的85%,即设计学类录取144人、美术学类录取47人,其中每个省录取人数设计学类不超过26人、美术学类不超过8人,超过上限的省份单独划定录取线。 (2)艺术史论:全国统一录取,其中每个省录取人数不超过2人,超过上限的省份单独划定录取线。 4.关于录取到各专业原则 对于设计学类和美术学类达到录取标准的考生,我院还将根据考生选报的专业志愿,按照专业课成绩从高到低顺序录取到各专业(专业课成绩相同条件下,优先录取文化课相对成绩高的考生)。录取时,优先满足第一志愿,如不能被第一志愿录取,则依次在第二、三志愿中进行排序录取。三个志愿均不能被录取且服从调配的,将在本招生专业内进行调配;如不服从调配,将不予录取。 注:专业志愿以考生报名参加我院专业考试时提交的《报名信息登记表》中填写的信息为准。 5.关于“专业课成绩保留一年”的规定 对于高考第一志愿报考我院,设计学类专业课全国排名前10或美术学类专业课全国排名前3的考生,文化课成绩未达到我院当年录取标准,我院对其“专业课成绩保留一年”,即第二年报考我院时,免考专业课(仍需参加省级美术专业统考),专业课成绩仍以前一年成绩计入。 注:当年9月,考生本人向我院招生办提出书面申请,审核通过后办理相关手续。 八、学费 设计学类和美术学类专业每生每学年学费10,000元人民币 。 艺术史论专业每生每学年学费5,000元人民币。 九、入学事项 1.新生持《清华大学录取通知书》,按照录取通知书中规定的时间,办理报到手续。 2.新生入学三个月内,学校将按照有关规定进行专业复查,凡不符合录取条件或发现有舞弊行为者,取消其入学资格。凡属弄虚作假、徇私舞弊取得学籍者,一经查实,无论何时,即取消其学籍。 十、其他 1. 根据教育部有关规定,美术学院录取的艺术类学生入学后不得转入非艺术类专业学习。 2. 我院实行优秀本科毕业生推荐免试攻读硕士学位研究生制度。 3. 我院对品学兼优的学生实行奖学金制度,对生活困难的学生实行助学金、助学贷款和勤工助学制度。 4. 学生住宿实行公寓化管理,按规定交纳住宿费及其他相关费用。 5. 学生在校学习期间,学习用具及材料费用自理。 6. 取得正式学籍的学生在学期间享受国家规定的公费医疗(外籍学生除外)。 十一、联系方式 美院地址:北京市海淀区清华园1号清华大学美术学院 邮编:100084 咨询电话:010-62798170 传真电话:010-62798175 电子邮箱:myzb@mail.tsinghua.edu.cn 清华大学本科招生网网址: http://join-tsinghua.edu.cn 清华大学美术学院网址: http://www.ad.tsinghua.edu.cn 乘车路线:乘公共汽车在清华园站下车;乘轻轨13号线在五道口站下车;乘地铁15号线在清华东路西口站下车。 清华大学招生办公室 清华大学美术学院 2020年01月10日 清华大学美术学院的前身是创建于1956年的中央工艺美术学院,1999年并入清华大学。学院学科结构完整,教学、科研和工艺实验条件完备,在国内外享有极高的声誉,连续两次被美国《商业周刊》评为全球60所最佳设计院校之一。 学院现设有10个系和1个基础教研室,涵盖20个本科专业方向,具有艺术学门类中“设计学”、“美术学”和“艺术学理论”三个一级学科的博士学位授予权。在2017年教育部第四轮学科评估中,学院的设计学被评为A+、艺术学理论和美术学被评为A-;2019年QS世界大学学科排名,艺术设计学科位列第18名。学院师资力量雄厚,拥有一支由活跃在国内外学科前沿的艺术家、设计师和学者组成的富有影响力的师资队伍。 目前,全职专业教师184人,教授72人,副教授100人。学院先后与美国、英国、法国、澳大利亚、日本等国家及地区的62所知名院校建立了友好合作关系,每年引进数十位国际和国内专家、著名学者进行课程讲授。2017年11月,依托清华大学美术学院和意大利米兰理工学院设计学科建立了中意设计创新基地,清华大学米兰艺术设计学院挂牌成立,是清华大学更创新、更国际、更人文文化战略中的重要一步。 为奖励优秀学生和帮助家庭经济困难学生,除校设奖助学金外,学院还通过多种渠道筹集奖学金和助学金,设有“平山郁夫奖学金”、“张仃励学金”、“吴冠中艺术与科学创新奖”、“袁运甫艺术奖学金”、“韩美林奖学金”、“乔十光奖学金”、“枫华奖学金”等奖励基金以及对家庭经济困难学生的大力资助行动,对激励学生成才和学科发展发挥了重要作用。学院实行本科优秀毕业生免试推荐攻读硕士研究生制度,每届近30%毕业生直接攻读本校硕士研究生。 学院历届毕业生素质优良,受到了社会用人单位的普遍欢迎。他们分布于国家机关、新闻出版、高等院校、文化艺术团体、研究院(所)和各种相关企业单位,在各自的工作岗位上为国家建设,为繁荣和发展我国的艺术设计和美术事业做出了重要贡献。 清华大学致力于培养肩负使命、追求卓越的人,使学生具备健全人格、宽厚基础、创新思维、全球视野和社会责任感,实现全面发展和个性发展相结合。在此基础上,学院坚持不断深化教育教学改革,以培养具备国际视野和当代意识、富有责任精神、勇于创新的、有理想的设计与艺术人才为目标,为建设成为世界著名美术学院而努力奋斗。 2020年学院面向全国招生,欢迎广大热爱并有志于从事艺术设计、美术创作和艺术理论研究的考生报考!





