刚一开学,就有家长们咨询小编关于艺术类考生的情况。的确,现在已经到了9月下旬,一个半月不到的时间各艺术类高校就要开始招生了,同时贵州省艺术类考试也预计于年底正式报名。
为了让大家更清晰地了解关于艺考的情况,小编根据《2017年贵州省艺术类专业考试招生工作实施办法》,给大伙聊一聊艺考的报名信息、统考科目及分值、招考流程等事项。

在此之前,小编先给大伙捋一捋艺考的招考流程:
高考报名:参加各省统一报名
☟
专业考试:分为省统考和校考两种形式
☟
高 考:参加全国统一文化课考试
☟
填报志愿:根据合格证填报专业志愿
☟
录 取:等待录取通知书发放
报名时间
根据往年的时间安排,每年的艺考报名时间是在11月或12月进行,如2017年的报名时间为:2016 年 12 月 1 日至 12 月 15 日。而2018年的报名时间目前还没有正式公布,帮粉们可以将这个时间点为参考,待具体时间公布之后小编会第一时间告知大家的。
考试时间
►按照往年的情况,艺考时间一般在每年的1月中上旬进行。
不过,小编要和大伙提醒一句,预计从今年11月底开始,一些院校会相继发布2018年艺术类招生简章,招生简章里会详细说明院校当年的招生省份、招生专业、招生计划、录取原则、考试时间、考试地点等重要信息,所以考生一定要认真关注想要报考院校的艺术类招生简章,避免盲目报考。
省内艺术类专业统考科目及分值
●美术
色彩 100 分、素描 100 分、速写 100 分;
●音乐
视唱练耳(口试)60 分、专业主科 240 分。其中,专业主科为:声乐演唱、器乐演奏、少数民族特色、作曲理论,此四项只能任选一项。
●舞蹈
形体测试 120 分、舞蹈表演 100 分、模仿 80 分;
●播音与主持艺术
自备及指定稿件朗读 100 分,形象气质及才艺展示 100 分,即兴评述 100 分;
●表演
形体和形象气质测试 120 分、朗诵及演唱 90 分、即兴表演及特长展示 90 分;
●戏剧影视导演
朗诵及命题编讲故事 120 分,命题小品表演 100 分,命题故事写作(笔试)80 分;
●广播电视编导
(1)面试:命题演讲、材料评析或命题创意(随机抽取一种)100 分,评委提问 50 分;
(2)笔试:根据考试题目要求进行电视作品创意 150 分。
●书法学
临楷书 100 分,临行书 100 分,创作(楷书或行书一幅)100 分。
●戏剧影视文学
(1)面试:自我介绍 20 分,才艺展示 60 分,评委提问 20 分;
(2)笔试:故事编写 80 分,影视作品评论 120 分。
☞以上各专业合计总分均为300分,且以上专业均为2017年所考专业,2018年的专业请以最终发布文件为准。
参加省外院校校考的考生,校考专业涉及省级统考的,需参加省级统考并合格。各统考专业考试内容及有关要求可查看省招生考试院网站公布的年度省级统考简章。
另外,小编还给帮粉们找到了2017年艺考分数线,希望能给大伙提供帮助。
划线依据
美术类 | 本科专业成绩的最低合格要求为3门科目总成绩不低于180分,且其中2门科目各不低于60分。 |
其它艺术类 | 本科合格生源与上一年度招生计划数原则上按4:1以内的比例划定。 |
各专业统考最低合格分数线

(数据来源于贵州省招生考试院)
省统考专业成绩达到以下分数线可以参加省外院校相应本科专业的校考

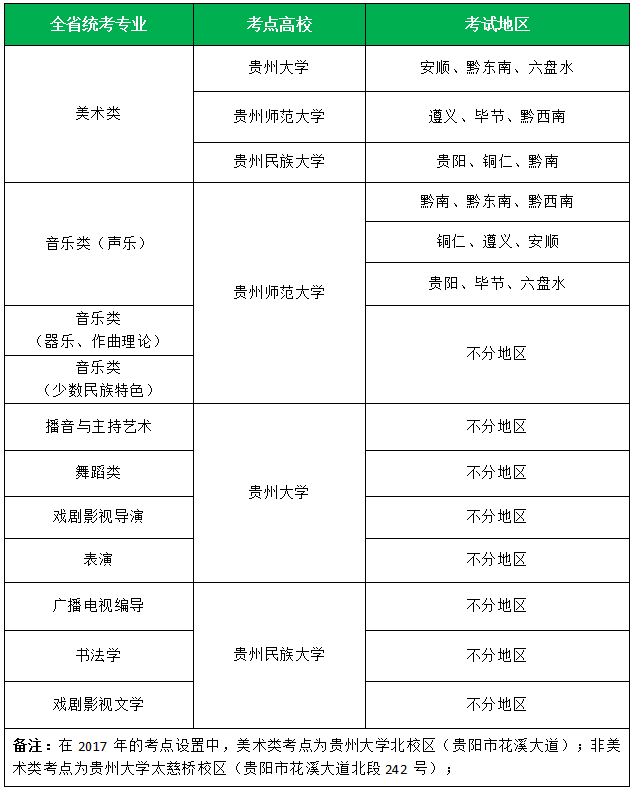
考点设置
艺术类专业考试工作由省招生考试院统一部署、各考点高校具体实施,全省设有贵州大学、贵州师范大学和贵州民族大学三个考点,三个考点的考试专业和考试地区各不一样。2018年贵州省艺术类各专业统考时间、地点等具体安排还没有出来,小编将2017年贵州省艺考考点设置整理出来,以供大家参考。
▎贵州省2017年普通高等学校艺术类专业考试日程表:

以上表格信息仅供参考,考生需要根据2018年的艺考政策文件为准。
